亳州学院2024年成人高等学历教育招生
亳州学院2024年成人高等学历教育招生
亳州学院2024年成人高等学历教育
招生简章
一、学校概况

亳州学院是一所培养应用型人才的公办普通本科高校。学院坐落于“国家历史文化名城”“中国首批旅游城市”“中国长寿之乡”“中国五禽戏之乡”——安徽亳州。
学院坚持人才兴校,持续加强师资队伍建设。现有教职工704人,专任教师480人,其中高级职称教师134人,具有硕士学位、博士学位教师456人,从企事业单位聘用兼职教师120人,双能型教师总数186人。省级教学名师11人、省级教坛新秀23人。学院设有11个教学院系。全日制在校学生10943人。
校园占地面积101.77万平方米,建筑面积58.79万平方米。馆藏图书116.25万册,电子图书101.87万册,教学科研设备仪器总值达1.2052亿元。学院坚持学科强校,积极构建专业集群、打造优势学科。初步形成以中药学类、食品科学与工程类学科专业为特色,以工学、医学为重点,文学、管理学、教育学、艺术学、理学、经济学多学科协同发展的学科专业体系。现设有34个本科专业,其中中药学、酿酒工程、学前教育、小学教育4个专业为省级一流专业建设点。现有中药学、食品科学与工程2个省级高峰培育学科,安徽省高校重点实验室1个,市级重点实验室5个、工程技术研究中心2个,校级重点实验室3个。成立亳州学院中药材检验检测研究院,组建药物化学、中药学、酿酒工程等11个学科团队。
2020年以来,学院获批各级各类科研项目363项,出版学术专著、教材44部、获批专利271项。在上级党委政府的大力支持和全体师生员工的不懈努力下,学院各项事业全面发展。学院为国家级节约型公共机构示范单位、安徽省文明单位、省级公共机构能源资源计量示范单位,荣获安徽省第二批侨胞之家、第一届亳州市文明校园等荣誉。
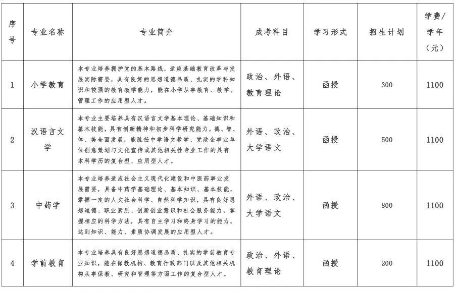
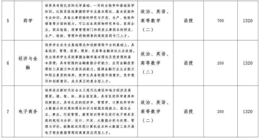
经教育部审核批准,我校2024年成人函授本科专业招生专业如下:小学教育、汉语言文学、中药学、药学、学前教育、经济与金融、电子商务共7个本科专业。
二、招生形式
亳州学院高等学历继续教育属于国民教育系列,列入国家招生计划,国家承认学历(成人高等教育学历),学信网可查。考生参加成人高等学校招生全国统一考试(简称成人高考),由安徽省教育招生考试院统一组织录取。
三、教育教学模式
按照教育部《关于推进新时代普通高等学校学历继续教育改革的实施意见》有关规定:
1.我校高等学历继续教育依托安徽继续教育网络园区等教学平台,采取线上教学与面授教学、自主学习与协助学习等相结合的混合式教学,包含“函授”非脱产形式。课程设置一般分为公共基础课、专业基础课、专业核心课、职业能力拓展课等。课程考核由过程性考核(平时成绩)与终结性考核(期末考试)相结合。
2.我校专升本专业线下面授教学(含实践教学环节)原则上不少于规定总学时的20%。学校根据不同专业要求和学生特点,合理确定线上线下学时安排。
四、招生专业信息
我校经教育部备案,批准设立的2024年拟招生专业具体信息如下(备案网址
http://jxjy.moe.edu.cn/admission/index):


培养层次:专升本
学制:2.5年
学习形式:函授(非脱产)
招生单位:亳州学院校本部、亳州学院淮北供销学校校外教学点、亳州学院明光教师进修学校校外教学点
五、招生对象及报名条件
1.遵守中华人民共和国宪法和法律。
2.考生原则上应年满18周岁(截至2024年12月31日)。国家承认学历的各类高、中等学校在校生一律不得参加报考。
3.报考专科起点升本科考生必须是已取得经教育部审定核准的国民教育系列高等学校、高等教育自学考试机构颁发的专科(及以上)毕业证书。
4.持外省身份证报考的考生须户籍系我省或在我省工作。户籍系我省的,须上传户口本照片;户籍系外省在皖工作的,须上传居民居住证照片或近三个月的缴纳社会保险凭证(社保机构盖章)或缴纳个人所得税凭证(税务部门盖章)的照片等证明材料。
六、报名方式及时间
安徽省2024年成人高校招生考试报名工作实行网上报名、网上确认和网上缴费。考生登录安徽省成人高考唯一官方网址(安徽省教育招生考试院http://crbm.ahzsks.cn),了解我省成人高考高校招生政策和规定,查询学校招生的有关情况。其它任何报名网址都不具有合法性。
2024年成人高考网上报名缴费时间预计8月底9月初,具体以安徽省教育招生考试院网站公布为准。考生凭本人有效证件号码和本人手机号码登录2024年安徽省教育招生考试院成人高考网上报名系统报名、信息采集、志愿填报、确认本人相关信息,并支付报名费。未经信息采集和确认者,网上报名无效。
请广大考生在报名前仔细甄别网址真伪,若因误登其他网址而耽误报名考试的,责任由考生自负。
七、考试科目及时间
1.考试科目:政治、英语、专业基础课,具体以安徽省教育招生考试院网站公布为准。
2.考试时间:2024年10月下旬,考生自行打印准考证,具体以安徽省教育招生考试院网站通知为准。
八、录取时间及原则
1.录取时间为2024年12月。届时报考我校的考生可登录http://crbm.ahzsks.cn查询录取信息。
2.在符合成人高校招生报名条件、考试成绩达到投档分数线的考生中,由招生学校根据“从高分到低分择优录取”原则进行录取。
3.被我校录取的考生,凭学校录取通知书等材料按要求办理缴费及报到手续。
九、学费标准及收费方式
1.我校按照安徽省物价局规定的学费标准收费(省物价局
皖价费[2007] 132号省物价局、财政厅[2006]240号)。
2.学费由学生向学校账号缴纳,我校未委托任何单位和个人代收学费。
3.我校和经审批设置的校外教学点不强制收取教材费,入学后由学生根据人才培养方案和学校推荐书目自愿购买。
十、毕业和学位证书
1、考生经省考试院批准录取并注册取得学籍后,修完教学计划所规定的全部课程且成绩合格,由学校颁发教育部学信网电子注册的成人高等教育毕业证书。
3、本科毕业生符合学士学位授予条件者,经学生本人申请,由学校学位评定委员会审定合格后,可颁发学士学位证书。
十一、招生咨询联系方式
1.报考我校考生务必由本人在安徽省教育招生考试院官网平台报名,认真填报个人信息,确保通讯地址和个人联系电话真实、准确。
2.我校从未委托任何中介机构或个人进行招生,考生切勿委托中介、他人代为报名。
(1)亳州学院高等学历继续教育招生咨询联系方式(校本部):
地址:安徽省亳州市经济开发区汤王大道2266号亳州学院继续教育中心
网址:
http://www.bzuu.edu.cn/jxjy/
联系人:赵老师、胡老师、陈老师
联系电话:0558-5367117
(2)亳州学院淮北供销学校校外教学点联系方式:
地址:安徽省淮北市淮海中路62号金鹰A座9层
联系人:谢老师、陈老师
联系电话:0561-3042595
(3)亳州学院明光教师进修学校校外教学点联系方式
地址:滁州市明光市明珠路9号
联系人:杜老师
联系电话:18155053791
(4)违规招生宣传监督举报电话:0558-5367121
备注:因教育主管部门招生文件尚未发布,本简章中的各项规定如有不符合教育部及省教育厅2024年招生文件规定的,一律以教育部及省教育厅2024年招生文件规定执行。
来源:亳州晚报
编辑:若水
-
- 芭芭拉·帕尔文:从街头少女到时尚全能巨星的逆袭传奇
-
2026-01-08 03:15:57
-
- 印尼恐怖排华大案,30万华人惨遭毒手,成为印尼华人的噩梦
-
2026-01-08 03:13:43
-
- 看看吧,叙利亚现在发生的就叫亡国
-
2026-01-08 03:11:28
-
- 工地水鬼下井被困后不能救吗?为什么一定要派遣水鬼打捞钻头?
-
2026-01-08 03:09:14
-
- 一“吒”难求看文旅出圈 东莞如何解锁“流量密码”?
-
2026-01-08 03:07:00
-
- 吃喝玩乐尽在将军澳
-
2026-01-08 03:04:45
-
- 听说福建有座离奇古庙千年悬空寺-灵通岩,我们去探索下
-
2026-01-08 03:02:31
-
- 女婿摸着丈母娘胸部拍照,疯狂发亲脸摸大腿合照,两人关系不一般
-
2026-01-08 03:00:17
-
- 最传奇的薛家将,通城虎薛刚的前世今生
-
2026-01-08 02:58:02
-
- 距张扣扣案已六年,其部队班长仍在看望其父,当年的法官也已落马
-
2026-01-08 02:55:48
-
- 不被当人看!横店群演真实生活曝光:底层互害,是最丑陋的人性
-
2026-01-08 02:53:33
-
- 中国体操第一位女子跳马世界冠军,自创超高难度动作“程菲跳”
-
2026-01-08 02:51:19
-
- 买书如山倒,做书如抽丝:图书编辑生存报告
-
2026-01-08 02:49:05
-
- 用实际行动诠释“法治是最好的营商环境”
-
2026-01-08 02:46:50
-
- 她梦想做吴君如第二,演戏搞笑放得开,感情不顺曾只有2位数存款
-
2026-01-08 02:44:36
-
- 健康美味生活,广州9大素菜馆盘点!
-
2026-01-08 02:42:21
-
- 巴基斯坦“俾路支解放军”的前世今生
-
2026-01-08 02:40:07
-
- “欢乐豆”不欢乐!背后是传销陷阱!
-
2026-01-08 02:37:53
-
- 毛豆的四种制作方法,毛豆鲜嫩入味,翠绿不发黄,样样好吃
-
2026-01-06 01:50:40
-
- 禄山之爪,挑起安史之乱,开元盛世的终结者,安禄山的波澜一生
-
2026-01-06 01:48:26



一本堪比狼群的雇佣兵文,2022完本小说书荒推荐10
克什米尔是如何成为全球著名火药桶的?