成都限购政策全面了解
成都限购政策全面了解
亲爱的读者朋友们,大家好,我是贝壳找房经纪人龙铭。从古至今,衣食住行就是人们生活中不可缺少的一部分,今天我们要来聊聊这“住”的部分。不管是农村还是城市,我们都需要一个被称作“家”的地方,我们对“家”有很强的依恋和归属感。现今中国正处于城市高速发展的阶段,成都作为新晋一线城市,城市建设发展不可谓不猛,许多朋友都去这个城市寻求机会与发展,在这里工作、生活、安家。城市人口的增长意味着需要更多的住房以供居住,有的人非常有钱,买了很多套房子拿来投资甚至炒房,但还有许多人因为预算或其它原因买不到房,房地产市场变得混乱起来。这个时候,政府出手了。
为了加强房地产市场调控,杜绝炒房,2016年10月1日,成都出台限购政策:在成都一二圈层新购住房,同一身份自然人、法人只能新购买1套,本次限购针对新房且对社保户口等无要求。

成都购房一、二、三圈层图示
2016年11月17日,成都再次发布限购升级措施,在一圈层新购住房必须有限购区域的户口或满一年的社保,限购一套,高新南区和天府新区不能交叉购买。
2017年3月24日,限购再次升级,首先是将二手住房纳入限购范围(值得注意的是二手房是此次才成为限购对象,也就是说二手房是从3月24日之后计入,去年10月1日限购政策后,购买二手房的客户,仍然可继续新购一套。)。再者就是升级了限购条件。在成都市一二圈层新购住房,必须有限购区域满两年的户口或社保,二圈层各区域可以交叉购买,一圈层可以在二圈层购买,高新南区和天府新区不能交叉购买,限购一套。另此次限购支持重大项目和创新创业,对“人才引进”的购房需求给予了区别的对待,可以购房,但五年内不能再次交易。
此次限购,成都的房价不降反升,在一年多的时间里翻了一翻,如果不是2018年5月的再次限购,抑制的房价的上涨,成都的房价还会上涨很多。


2018年5月15日,成都史上最强限购,限购再次升级。大成都全面限购,三圈层也划为限购范围,在三圈层购房必须有大成都户口或满一年的社保。在一二圈层购房,必须满足限购区域内满两年的户口或社保,在这个条件下,成都市户口家庭名下无房或只有一套房,成都市户口单身名下无房,非成都市户口家庭或个人名下无房。二圈层资格可以交叉购买,一圈层资格不可以再购买二圈层。
另外新增限售政策:(1)自2017年4月13日起,在一二圈层新购买的住房,需取得不动产权证书满3年后方可交易。在4月13日之前已在全市统一的商品房买卖合同网上签约系统完成订购、拟定合同、已售(备案)状态之一的新建商品房,在存量房交易服务平台上完成打印《成都市存量房买卖经纪服务合同》或网签合同的二手住房不受此次政策限制。
(2)自2018年5月16日起,在成都市限购区域新购买住房,需取得不动产权证书满三年后方可再次交易。在5月16日之前,三圈层新购买的房屋已在全市统一的商品房买卖合同网上签约系统完成订购、拟定合同、已售(备案)状态之一的新建商品房,在存量房交易服务平台上完成打印《成都市存量房买卖经纪服务合同》或网签合同的二手住房不受此次政策限制。
此次限购政策的出台,给成都的房价降了温,成交量急剧下降,用了半年多时间才缓过来,房价下降了两三千每平,个别地方下降甚至一半,成都房市陷入低迷期。我正是在这个房市的低迷期入职这个行业的,很久很久都开不了单。半年过后,成都房市进入了一个健康的市场,基本没怎么涨,当然也没有再向下跌。
2019年12月4日,有网友在成都市住建局在人民网留言建议放开高新南区购房限制,让高新南区也能买11区。随后,成都市住建局回复:
“为切实解决刚需购房问题,促进供需匹配、职住平衡,具有高新南区购房资格的居民家庭可到成都天府新区、高新西区、锦江区、青羊区、金牛区、武侯区、成华区购房,但具有成都天府新区、高新西区、锦江区、青羊区、金牛区、武侯区、成华区购房资格的居民家庭不能到高新南区购房。
具有高新西区、锦江区、青羊区、金牛区、武侯区、成华区购房资格的居民家庭可到成都天府新区购房,具有成都天府新区购房资格的居民家庭也可到高新西区、锦江区、青羊区、金牛区、武侯区、成华区购房”
至此,成都限购政策告一段落,成都的房产交易也处一个比较健康市场下。
2020年6月,新津县撤县划区,这不代表新津也属于二圈层了,目前并没有相关的政策出台。
下面是现目前成都各区域资格可购买区域的一个汇总,大家有需要的可以收藏一下。

下面是公司购房的政策:


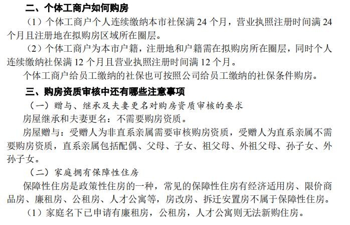
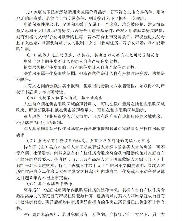
还有关于购房政策的其它情况,我在这里就不多陈述了,下面我用图片的方式给大家呈现:



关于成都的限购政策,有些地方可能我也没有说到,也有些情况需要具体分析,如果大家遇到有什么不懂的,可以私信与我联系。
-
- 【人物篇】亚洲王子—李光洙的综艺故事
-
2025-08-20 19:26:03
-
- 革命先辈的智慧有多高?金门岛距离厦门不足2公里,为何不收回?
-
2025-08-20 19:23:49
-
- 北京亲子鉴定办理中心地址(2023年12月汇总10家)
-
2025-08-20 19:21:35
-
- 石家庄市十大高中排行榜
-
2025-08-20 19:19:21
-
- 医疗革命公立医院改革大揭秘
-
2025-08-20 19:17:06
-
- 湛江十大经典特色美食!
-
2025-08-20 19:14:52
-
- 拼接壁纸:两种颜色碰撞的美
-
2025-08-20 19:12:38
-
- 江河行之雅鲁藏布——01源头
-
2025-08-20 19:10:24
-
- 《闪闪的红星》诞生记
-
2025-08-20 19:08:09
-
- 《妖神记》动画第八季定档4月30日,年番播出,肖凝儿建模升级!
-
2025-08-20 19:05:55
-
- 《强国之路:全面建设社会主义现代化国家》:立体呈现中国式现代化强国之路的
-
2025-08-20 19:03:41
-
- 罗海琼的开挂人生:37岁嫁华谊副总,高龄产女,生活幸福美满
-
2025-08-20 19:01:27
-
- 苹果芯片汇总,A系列、M系列以及R1芯片,看这篇就够了
-
2025-08-20 18:59:12
-
- 《背着善宰跑》李哲宇因Burning Sun纪录片受牵连!再
-
2025-08-20 18:56:58
-
- 博览新闻客户端“淄博好爸妈”家庭教育频道正式上线
-
2025-08-20 18:54:44
-
- 美国霸权主义对世界的危害,以及美国不可避免的衰落及灭亡!
-
2025-08-20 18:52:30
-
- 女儿李元元与黑人男朋友分手,李立群直言妙哉,网友也欢欣雀跃
-
2025-08-20 18:50:15
-
- 克什米尔是如何成为全球著名火药桶的?
-
2025-08-20 18:48:01
-
- 高跟鞋控看过来!18套优雅高级搭配,轻松穿出随随便便的时髦感
-
2025-08-20 08:25:12
-
- 发现新人种“龙人”,或改写人类起源,是中国人祖先吗?
-
2025-08-20 08:22:57



国足新帅将敲定首期名单!名记证实:艾克森无缘,德尔加多将入选